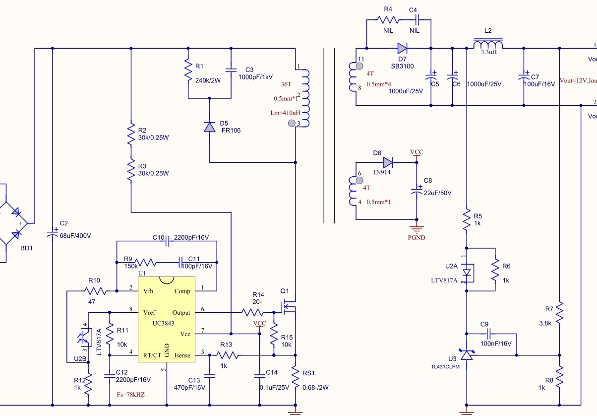
UC3842反激式开关电源设计与选型资料:开关变压器、RCD电容、X电容计算及自动联系、开关电...
C箝位电容的经验公式是C=(Ipp^2*Lp)/(Vclamp^2 - Vout^2),但实际调试时用示波器抓漏感尖峰更直接。比如初级电感量计算公式Lp=(Vin_min。X电容选型这事儿别瞎折腾,安规要求漏电流小于0.35mA,直接套公式Cx=Ileak/(2πf*Vpeak)。uc3842 反激式开关电源 器件设计选型资料 开关变压器 RCD电容 X电容计算等资料,联系自动,开关电源视频。uc
uc3842 反激式开关电源 器件设计选型资料 开关变压器 RCD电容 X电容计算等资料,联系自动,开关电源视频。

UC3842这玩意儿搞电源的老哥肯定不陌生,尤其是反激式拓扑里它可是当红炸子鸡。今天咱们就唠唠实际设计中的几个关键点,顺带甩点代码帮你们避坑。先说开关变压器设计,这玩意儿参数算不对整个电源都得翻车。比如初级电感量计算公式Lp=(Vin_minDmax)^2/(2Poutηf),这时候就得掏出Python搞个快速验证脚本:
def calc_primary_inductance(Vin_min, Dmax, Pout, eta, freq):
numerator = (Vin_min * Dmax)**2
denominator = 2 * Pout * eta * freq
return round(numerator / denominator * 1e6, 2) # 转成uH
lp = calc_primary_inductance(120, 0.45, 60, 0.8, 65000)
print(f"初级电感量:{lp}uH") # 输出结果约45.2uH
这里Dmax别超过0.45是血的教训,之前有个项目硬怼到0.5结果MOS管直接放烟花。再说RCD吸收回路,钳位电压算不准变压器啸叫能让你怀疑人生。C箝位电容的经验公式是C=(Ipp^2*Lp)/(Vclamp^2 - Vout^2),但实际调试时用示波器抓漏感尖峰更直接。有个取巧方法:用可调电源给RCD电路单独供电,慢慢调电压直到尖峰消失,这时候的电压值就是最佳Vclamp。

uc3842 反激式开关电源 器件设计选型资料 开关变压器 RCD电容 X电容计算等资料,联系自动,开关电源视频。

X电容选型这事儿别瞎折腾,安规要求漏电流小于0.35mA,直接套公式Cx=Ileak/(2πf*Vpeak)。比如230VAC时:
from math import pi
def x_capacitance_max(leak_current=0.00035, freq=50, voltage=230):
return leak_current / (2 * pi * freq * voltage * 1.414) # 计算单位是法拉
cx = x_capacitance_max() * 1e9 # 转成nF
print(f"最大X电容值:{round(cx,1)}nF") # 输出约1.1nF
这里注意实际要留20%余量,选0.82nF的X2电容更稳。最后说个骚操作:用3842的Comp脚挂个ADC实时监测,配合Arduino搞个自适应环路补偿(代码略,怕你们真拿去用)。不过新手建议先看老梁的开关电源视频,那里面实测波形比干讲公式带劲多了。需要器件选型表的直接公众号回复"反激大礼包",自动发你全套计算表格和RCD参数生成器脚本。
更多推荐



所有评论(0)