手把手教你打电赛—辅助电源设计
本文介绍了一种适用于电子设计大赛电源题的通用辅助电源设计方案。该设计采用三级结构:整流模块将交流电转换为直流电;宽输入稳压模块将15-100V直流或12-70V交流输入稳定为恒定电压;隔离电源模块生成多路电气隔离的输出电压(+12V、±15V、+5V、+3.3V)。测试表明该方案满足1500VDC隔离要求,并在单相逆变器实验中验证了有效性。文章还提供了详细的设计原理图、PCB图和实物测试结果,相关
一、辅助电源的设计需求
在电子设计大赛的电源题中,主要包括功率电路、检测电路、控制电路和辅助电源四部分。辅助电源从输入端取电,生成各电压等级,为检测、控制电路及功率电路的驱动部分提供电源。
图1给出了辅助电源的设计需求示意图。通常,电赛电源题中输入、输出和功率规格如下:
-
输入电压:直流24V、42V、12.5V~25V;交流24V、28V、30V、36V
-
输出电压:+12V、±15V、+5V、+3.3V
-
功率等级:<10W
-
电气隔离:输入与输出隔离,以确保可靠性。

图1 辅助电源设计需求示意图
为了设计一个通用的辅助电源,需关注以下关键设计要点:
1)输入应支持直流和交流电的稳定运行;
2)输入电压应满足宽范围的要求,而非限定在某一特定电压等级;
3)确保输入与输出之间具有电气隔离,条件允许时,尽量实现每一路输出独立(拥有独立的“地”),以避免相互干扰。
二、辅助电源设计
图2给出了一种辅助电源的设计方案,其分为三级。
第一级为整流模块,将交流输入端的交流电转换为直流电。
第二级为宽输入稳压模块,输入来自整流模块输出和直流输入端口。此级的作用是将变化范围内的输入电压稳定为恒定电压。
第三级为隔离电源模块,输入为恒定电压,其作用是生成多路电气隔离的输出电压。

图2 辅助电源的设计方案
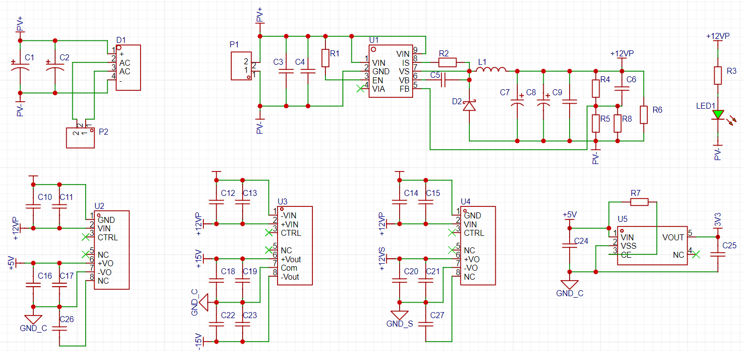
按照上述设计方案,开展了详细的设计论证。图3辅助电源的原理图,图4为辅助电源的PCB图。
所设计的辅助电源模块具有以下特点:
1)支持交流和直流输入
2)宽输入范围:直流输入范围为15-100V,交流输入范围为12-70V(有效值)
3)1500VDC的隔离电压

图3 辅助电源的原理图

图4 辅助电源的PCB图
三、辅助电源测试结果
3.1. 辅助电源的实物图

图5 所设计辅助电源的实物图
3.2. 测试结果
测试条件为:输入为交流25V(有效值)。
测试结果如图6所示,辅助电源能稳定所设计电压(+12V、±15V、+5V、+3.3V)。

图6 辅助电源的测试结果
3.3. 应用于单相逆变器中效果展示
为进一步验证所设计辅助电源的有效性,在单相逆变器中开展了验证实验。图7为所搭建的整体的单相逆变器验证平台,包括单相逆变器、交流采样、主控板、驱动电路。这些模块原理与设计在之前已有详细介绍(见往期博客或小破战视频)。
图8为单相逆变器闭环稳定运行的实验波形,因此进一步验证了所设计辅助电源的有效性。

图7 单相全桥逆变器的整体实物图

图8 采用闭环控制的单相逆变器输出电压波形
视频可移步小破站(电赛海盗船)链接:
2025年电赛电源速成教学——2分钟完成23年国赛基础部分_哔哩哔哩_bilibili2025年电赛电源速成教学——13分钟彻底弄懂单相逆变器硬件部分_哔哩哔哩_bilibili2025年电赛电源速成教学——20分钟速通驱动电路_哔哩哔哩_bilibili
相关博客如下:
- 功率开关管与驱动电路设计详见博客链接:电赛电源速成--功率开关管选型与驱动电路设计_半桥与全桥的区别-CSDN博客
- 主控板设计祥见博客链接:电赛电源速成—主控芯片选型与主控板设计_主控芯片如何选型-CSDN博客
- 采样电路的详细设计见博客链接:电赛电源速成—直流采样与交流采样的设计_交流电流信号采样处理电路-CSDN博客
- 单相逆变器的硬件设计见博客链接:手把手教你打电赛—单相逆变器硬件设计-CSDN博客
- 单相逆变器的软件设计见博客链接:手把手教你打电赛—单相逆变器软件设计-CSDN博客
感兴趣的话,请与我们一起交流学习。
后续将继续更新相关,让我们一起变得更强!
更多推荐



所有评论(0)